0
领途商业学堂
第013期
iPhone推出之时,苹果公司遭到了Plam和诺基亚的嘲笑,如今曾经的王者早已落入尘埃。
历史总是反复上演。2017年华为正式成立云BU,此前毫无基础的华为,面对的是阿里和腾讯等劲敌,受到了外界和同行的普遍质疑——不是华为不行,而是对手太强大。2016年之后,世界云市场已经形成亚马逊AWS、微软Azure、阿里云、谷歌云、IBM“五朵云”稳固统治的局面。据IDC数据统计显示,即便到了2018年上半年,华为在中国公有云市场的占有率也仅有2.3%。

但是谁都没有想到,短短几年时间,华为云就实现翻盘——据Canalys数据显示,2020年第四季度,华为云凭借17.4%份额稳居国内第二。

这样的故事不仅发生在华为云身上:
运营商业务上,华为对手是爱立信、诺基亚、朗讯、中兴等
企业网业务上,华为对手是思科、IBM、微软、亚马逊等
手机终端业务上,华为对手是苹果、三星、小米、OPPO等
华为从零做起,却总能够后来者居上,靠的从来不是对手的退步,而是自身的强硬,从市场中硬攻出自己的一席之地。这些成功的背后有着非常多的因素,比如公司坚定的战略投入、研发上持续饱和式投入、企业价值观和文化、组织活力和人才梯队等。

当然,华为成功离不开的,还有所有公司都想得到的,华为手中“坚信没有拿不下的客户”的销售队伍。华为的销售铁军是如何培养出来的呢?
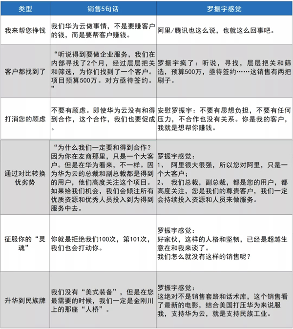
|01
价值几千万的华为云销售
罗振宇(逻辑思维和得到APP创始人)在一次公开演讲中坦言,他曾用几千万的项目作为“要挟”职位挖一位名叫陈盈霖的华为云销售。
得到APP的海量客户资料和数据之前都是存储在阿里云上,每年大约有几千万的支出。无论是从安全角度还是方便角度,任何一个企业都不会轻易更换“云”。更何况得到原本的供应商是当仁不让的行业阿里云,彼时的华为云都还没挤进业内第二。
2B销售典型困难就是长周期、项目型。华为云销售陈盈霖跟了罗振宇这个项目两年多,依旧无法打动罗振宇。这项合作至少看起来已然无望,可陈盈霖不愿放弃,特意给罗振宇发了一封邮件。正是这封邮件打动了罗振宇,更让罗振宇公开喊话:只要能让陈盈霖或华为组织一个企业服务教练团,来得到教我们2B服务,立刻与华为云签订合同。
陈盈霖邮件里到底写了什么?其实只是简简单单五句话:

相比较只会以话术、福利销售的新手,陈盈霖的邮件里只有五句话,却层层递进,按罗振宇的话来说,“好的说服,让人一眼看到终局”。


前者是与客户产生价值共鸣,为客户服务;后者则流于表面,没有真正挖掘到客户诉求。至于这封邮件终有没有为华为云拿下这笔几千万的项目反而不重要了——有这样的销售在手,何愁没有更多客户。更可怕的是,这样的销售在华为有无数个。
|02
华为为何有销售铁军?
销售经验,对于任何一个多年从事2B行业的销售老炮来说,就销售技巧或拿下客户的故事,都能讲上一大堆。但无论销售话术多么巧妙,打动客户的既不是销售的朴实,也不是销售的,更不是销售的勤奋,而是价值共鸣。
的销售,其核心逻辑是找到客户需求,拥有解决客户需求的能力。
华为内部有时会开玩笑说:我们是的产品和技术是“二流”的,我们的销售和服务是“”的。只有“再烂的产品,我们都能卖掉”这样信仰的人,才能成为销售铁军。

陈盈霖确实是一个销售,能够设身处地换位思考,更能站在客户角度思考其问题和痛点,甚至让罗振宇在演讲中公开挖墙脚。但华为内部像陈盈霖这样的销售铁军,做到打动客户的方式,并不是依靠的销售经验和技巧。
华为曾经花费几百亿学习西方公司,持续数十年如一日坚持投入,终在内部体系上形成了自己的完善的人才培养体系——华为的研发体系的IPD,销售体系的LTC,供应链体系的ISC,财经体系的IFS,消费者体系的IPMS等。不过这还不是华为销售如此厉害的根本原因。
任正非说过,如果早期华为人没有艰苦奋斗,全体华为人没有对华为基本法思想意识层面的共识,华为没有核心价值观体系,那么再的管理体系都难以在华为落地。

华为之所以拥有大批的销售铁军,根本原因不是这些人自身有多牛,也不是华为有什么一招制敌的法宝,而是华为坚信销售技巧只能赢在一时,但赢不了一世,只有“以客户为中心”的价值观才能真正赢得客户。
以客户为中心、以奋斗者为本、长期艰苦奋斗、坚持自我批判,在华为四大核心价值观体系下成长起来的华为员工,早已将这些价值观融入血液,成就客户也早已成为华为员工自觉的工作习惯——华为销售会自觉地换位思考,站在客户角度思考问题痛点,提供可行的解决方案。这才是华为铁军如此厉害的真正核心原因。
正如任正非曾在文章中引用的美军一位将军的话一样,“让打胜仗成为一种信仰”,换成其他华为销售,也一样能够发出打动罗振宇的邮件。

对于企业管理者来说,如何培养销售牛人,如何复制销售牛人,如何建立不依赖牛人的销售体系,是需要长期思考的问题。
这也是我们要学习华为的原因——只有持续不断的坚定投入,构建销售价值观和文化土壤,立足长远,从理解客户、运作项目、构建客户关系、管理客户关系、管理渠道、管路复合增长等模块一个一个打通销售体系,才能复制、拥有、善用华为销售铁军。
当你拥有了销售铁军,还需要担心业务发展不起来吗?
*图片均来自于网络,如有侵权请联系删除

7
美国企业家游学研学/美国企业游学/美国财富传承游学/美国金融机构参访,刘润老师带领30多位中国企业家和企二代,开启了为期8天的“进化的力量·问道全球·美国东部站”商务游学研学之旅。
详情
与近30位中国企业家一起走进CES 2025会场,领略全球消费电子行业创新趋势,并实地探访了斯坦福大学、Microsoft微软、Google谷歌、Apple苹果、NVIDIA英伟达、Plug and Play等硅谷高校和企业,与科技行业精英深入探讨创新趋势,为自身企业创新方向和难题探明了方向。
详情
为期8天的“全球家办研学·硅谷站第1期”美国企业游学研学行程,与中国同行一起走进全球创新高地硅谷,积极探索如何更好地融入这一波创新浪潮中,以便为客户提供更加优质的服务。
详情
美国企业家游学研学/美国硅谷企业游学/美国科技企业参访/品牌出海北美研学,欢迎联系
详情
崔牛会携手领途LeadPath圆满完成了为期8天的企业家美国SaaS行业游学之旅,借势SaaStr Annual 2024全球盛会,与中国企业家一起,穿越AI新纪元,深度链接美国优秀企业及当地投融资创业同行,直面全球化出海挑战。
详情
美国企业家游学研学/美国企业游学/美国品牌出海游学/墨西哥企业参访,刘润老师从商业咨询顾问视角,为我们深度挖掘了硅谷人工智能的创新趋势和墨西哥市场中国企业的荣光,探索和打造中国企业增长新引擎。
详情
美国企业游学/美国商务考察/美国硅谷AI研学/美国硅谷企业参访,再度踏上美国的科技心脏地带,与中国企业家一起,亲眼见证了AI在市场营销、产品创新、客户服务等多个维度对商业生态的重塑。
详情
美国企业家游学研学/美国企业游学/美国科技企业参访/美国科技创新研学,这不仅是一次对人工智能趋势和商业模式创新的探寻,更是一次深度对话企业与高校的宝贵机会。
详情
美国企业游学/美国商务考察/美国硅谷AI研学/美国硅谷企业参访,我们又一次深入硅谷和西雅图,与企业高管、知名学者进行深度对话,探索科技与创新的无限可能。
详情
正和岛美国AI游学/美国AI企业游学/美国AGI研学/美国Costco企业参访,与人工智能企业高管和高校教授闭门对话,看见了人工智能的未来,建立了深厚的商业连接,收获了商业认知重塑和科技创新方法论……
详情
正和岛美国游学/美国AI游学/美国AGI游学/AGI硅谷企业参访,去硅谷,看人工智能如何重塑不同行业,与人工智能头部企业和高校共话人工智能的新技术发展,探索人工智能技术下的未来。
详情
郝老师
扫一扫添加微信二维码
(郝老师)